Brain pericytes serve as a potential hub for SARS-CoV-2 infection

A team of scientists from the United States has recently conducted a study using pericyte-like cell-containing brain cortical organoids as an experimental model to investigate the impact of severe acute respiratory syndrome coronavirus 2 (SARS-CoV-2) infection on the central nervous system.

The study reveals that SARS-CoV-2 can invade cortical organoids and establish infection when they are integrated with pericyte-like cells. The study is currently available on the bioRxiv* preprint server.

Background

Severe acute respiratory syndrome coronavirus 2 (SARS-CoV-2), the causative agent of coronavirus disease 2019 (COVID-19), is an enveloped RNA virus that primarily affects both upper and lower respiratory tracts. However, in many COVID-19 cases, SARS-CoV-2 has been found to significantly impact other vital organs, including the heart, kidney, gastrointestinal tract, and brain.

A significant proportion of critically ill COVID-19 patients have been found to present with severe neurological complications, including ischemic stroke, seizures, encephalopathy, encephalitis-meningitis, neuro-vasculopathy, and hemorrhages.

Because SARS-CoV-2 enters host cells through angiotensin-converting enzyme 2 (ACE2), neural crest stem cell-derived pericytes that express considerably high levels of ACE2 are believed to be the primary brain entry point of SARS-CoV-2. Brain pericytes are perivascular cells that connect endothelial cells with astrocytic cells and regulate important functions of the central nervous system, such as neurogenesis and neuronal degeneration, neuroinflammation, and blood-brain barrier permeability.

In the current study, the scientists aim to explore whether brain pericytes are susceptible to SARS-CoV-2 infection.

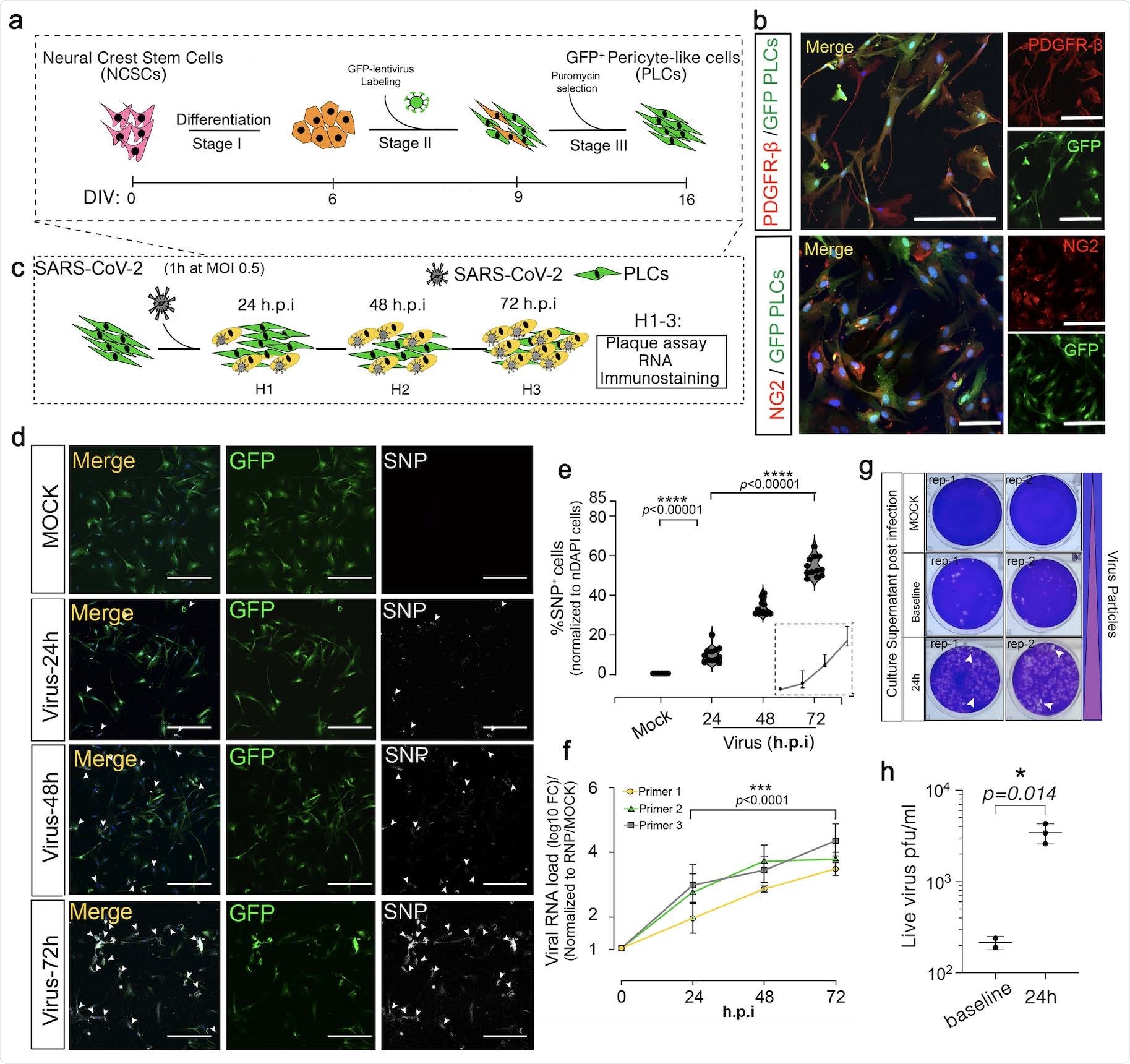
SARS-CoV-2 productively infects pericyte-like-cells.
SARS-CoV-2 productively infects pericyte-like-cells.

This news article was a review of a preliminary scientific report that had not undergone peer-review at the time of publication. Since its initial publication, the scientific report has now been peer reviewed and accepted for publication in a Scientific Journal. Links to the preliminary and peer-reviewed reports are available in the Sources section at the bottom of this article. View Sources

Study design

Using in vitro setups, the scientists generated pericyte-like cells from pluripotent stem cell-derived neural crest stem cells. They observed that the pericyte-like cells expressed a relatively high amount of ACE2 receptor. The next exposed pericyte-like cells with SARS-CoV-2 observed a gradual increase in viral RNA and viral nucleocapsid-positive cells up to 72 hours post-infection to explore the transmission dynamics. Moreover, they estimated that the production of infectious SARS-CoV-2 increased by almost 100-fold after 24 hours of infection.

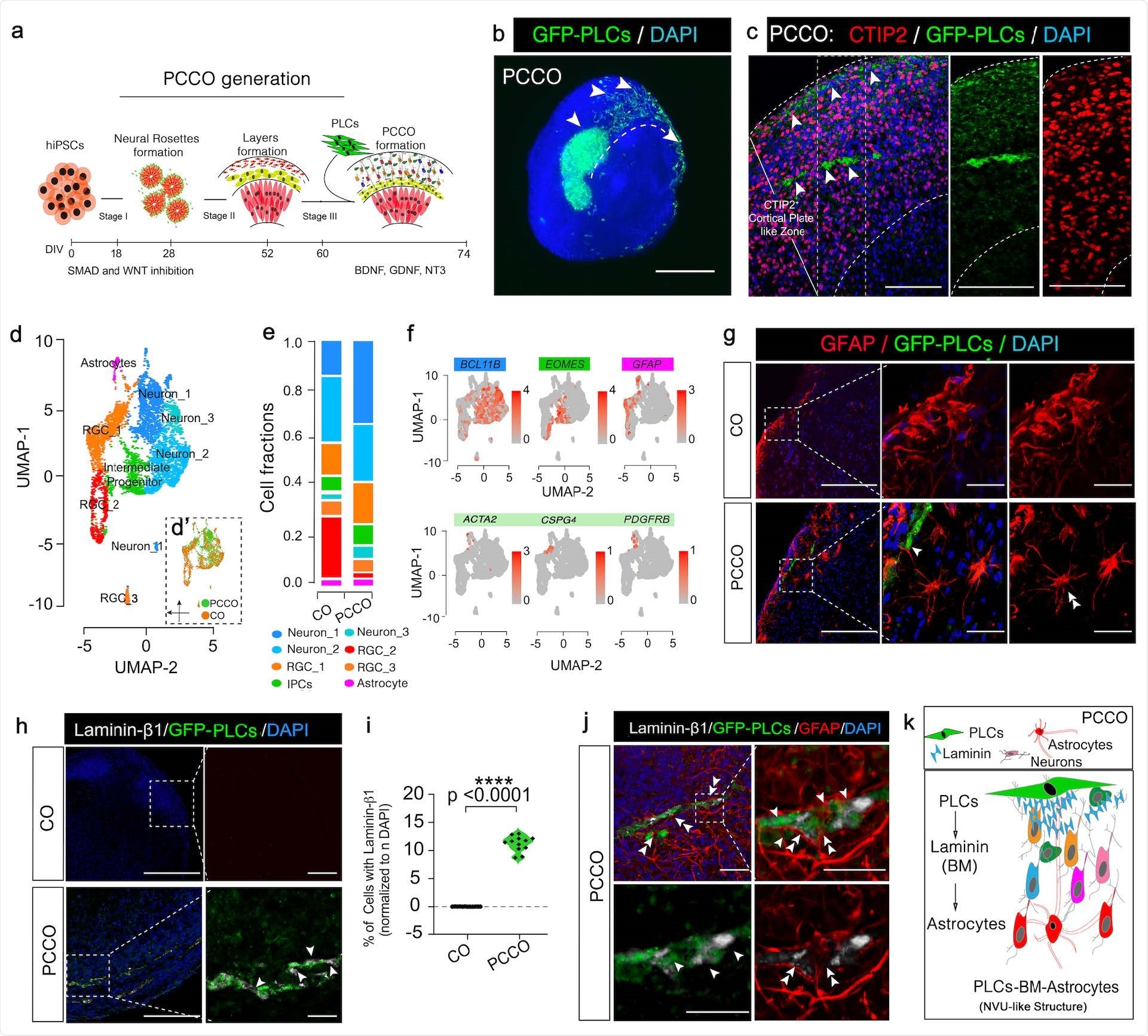
Given these findings, the scientists investigated whether brain pericytes serve as an entry point for SARS-CoV-2 to the central nervous system. They integrated pericyte-like cells into mature cortical brain organoids, which are three-dimensional cultures of different brain cells that are used as an experimental model of developing the human cerebral cortex. By conducting a series of experiments, they confirmed that pericyte-like cells within cortical organoids were localized together with astrocytes and embedded within the basement membrane.

Upon exposing pericyte-like cell-containing cortical organoids to SARS-CoV-2, they observed significantly higher levels of nucleocapsid-positive cells and viral RNA. In contrast, no such robust infection was observed upon exposing only cortical organoids to SARS-CoV-2. Importantly, they observed that in pericyte-like cell-containing cortical organoids, nucleocapsid-positive cells were co-localized with pericyte-like cells and astrocytes, but not to neurons. Using confocal imaging, they observed that astrocytes were themselves infected by the virus and were localized adjacent to infected pericyte-like cells. These observations indicate that SARS-CoV-2 infects astrocytes via pericyte-like cells.

Regarding the pathogenesis of SARS-CoV-2, they observed a significant induction of neuronal cell death in infected pericyte-like cell-containing cortical organoids. Moreover, transcriptional upregulation of several type I interferon-stimulated genes was observed, indicating a heightened type I interferon inflammatory response in SARS-CoV-2-infected pericyte-like cell-containing cortical organoids.   \

PCCOs incorporate pericyte-like cells into cortical organoids.
PCCOs incorporate pericyte-like cells into cortical organoids.

Study significance

The study reveals that SARS-CoV-2 can potentially infect pericyte-like cells and that susceptibility of cortical organoids to viral infection can be significantly increased by integrating them with pericyte-like cells. The virus-infected pericyte-like cells can spread the infection to other types of brain cells, including astrocytes. Activation of type I interferon responses and the induction of neuronal cell death are vital pathogenic responses observed in SARS-CoV-2 infected pericyte-like cell-containing cortical organoids.

The scientists believe that the cortical organoid model they developed can be instrumental in studying the pathogenesis of SARS-CoV-2 in the central nervous system.

This news article was a review of a preliminary scientific report that had not undergone peer-review at the time of publication. Since its initial publication, the scientific report has now been peer reviewed and accepted for publication in a Scientific Journal. Links to the preliminary and peer-reviewed reports are available in the Sources section at the bottom of this article. View Sources

Journal references:
  • Preliminary scientific report. Joseph G Gleeson, Lu Wang, David Sievert, Alex E Clark, Hannah Federman, Benjamin D Gastfriend, Eric Shusta, Sean Palecek, Aaron Carlin, Alex E. Clark. 2021. A Human 3D neural assembloid model for SARS-CoV-2 infection. bioRxiv. https://www.biorxiv.org/content/10.1101/2021.02.09.430349v1
  • Peer reviewed and published scientific report. Wang, Lu, David Sievert, Alex E. Clark, Sangmoon Lee, Hannah Federman, Benjamin D. Gastfriend, Eric V. Shusta, Sean P. Palecek, Aaron F. Carlin, and Joseph G. Gleeson. 2021. “A Human Three-Dimensional Neural-Perivascular ‘Assembloid’ Promotes Astrocytic Development and Enables Modeling of SARS-CoV-2 Neuropathology.” Nature Medicine 27 (9): 1600–1606. https://doi.org/10.1038/s41591-021-01443-1https://www.nature.com/articles/s41591-021-01443-1.

Article Revisions

  • Apr 4 2023 - The preprint preliminary research paper that this article was based upon was accepted for publication in a peer-reviewed Scientific Journal. This article was edited accordingly to include a link to the final peer-reviewed paper, now shown in the sources section.
Dr. Sanchari Sinha Dutta

Written by

Dr. Sanchari Sinha Dutta

Dr. Sanchari Sinha Dutta is a science communicator who believes in spreading the power of science in every corner of the world. She has a Bachelor of Science (B.Sc.) degree and a Master's of Science (M.Sc.) in biology and human physiology. Following her Master's degree, Sanchari went on to study a Ph.D. in human physiology. She has authored more than 10 original research articles, all of which have been published in world renowned international journals.

Citations

Please use one of the following formats to cite this article in your essay, paper or report:

  • APA

    Dutta, Sanchari Sinha Dutta. (2023, April 04). Brain pericytes serve as a potential hub for SARS-CoV-2 infection. News-Medical. Retrieved on January 18, 2026 from https://www.appetitewellbeing.com/news/20210211/Brain-pericytes-serve-as-a-potential-hub-for-SARS-CoV-2-infection.aspx.

  • MLA

    Dutta, Sanchari Sinha Dutta. "Brain pericytes serve as a potential hub for SARS-CoV-2 infection". News-Medical. 18 January 2026. <https://www.appetitewellbeing.com/news/20210211/Brain-pericytes-serve-as-a-potential-hub-for-SARS-CoV-2-infection.aspx>.

  • Chicago

    Dutta, Sanchari Sinha Dutta. "Brain pericytes serve as a potential hub for SARS-CoV-2 infection". News-Medical. https://www.appetitewellbeing.com/news/20210211/Brain-pericytes-serve-as-a-potential-hub-for-SARS-CoV-2-infection.aspx. (accessed January 18, 2026).

  • Harvard

    Dutta, Sanchari Sinha Dutta. 2023. Brain pericytes serve as a potential hub for SARS-CoV-2 infection. News-Medical, viewed 18 January 2026, https://www.appetitewellbeing.com/news/20210211/Brain-pericytes-serve-as-a-potential-hub-for-SARS-CoV-2-infection.aspx.

Comments

The opinions expressed here are the views of the writer and do not necessarily reflect the views and opinions of News Medical.
Post a new comment
Post

Sign in to keep reading

We're committed to providing free access to quality science. By registering and providing insight into your preferences you're joining a community of over 1m science interested individuals and help us to provide you with insightful content whilst keeping our service free.

or

While we only use edited and approved content for Azthena answers, it may on occasions provide incorrect responses. Please confirm any data provided with the related suppliers or authors. We do not provide medical advice, if you search for medical information you must always consult a medical professional before acting on any information provided.

Your questions, but not your email details will be shared with OpenAI and retained for 30 days in accordance with their privacy principles.

Please do not ask questions that use sensitive or confidential information.

Read the full Terms & Conditions.

You might also like...
Brain signals shape facial expressions before movement begins