Scientists find critical role for Hippo signaling pathway in COVID-19 pathogenesis

A recent article posted to the bioRxiv* preprint server illustrated that the activation of the Hippo signaling pathway upon severe acute respiratory syndrome coronavirus 2 (SARS-CoV-2) infection aids the host antiviral response.

Study: Hippo Signaling Pathway Activation during SARS-CoV-2 Infection Contributes to Host Antiviral Response. Image Credit: NIAIDStudy: Hippo Signaling Pathway Activation during SARS-CoV-2 Infection Contributes to Host Antiviral Response. Image Credit: NIAID

This news article was a review of a preliminary scientific report that had not undergone peer-review at the time of publication. Since its initial publication, the scientific report has now been peer reviewed and accepted for publication in a Scientific Journal. Links to the preliminary and peer-reviewed reports are available in the Sources section at the bottom of this article. View Sources

Background

SARS-CoV-2 is a zoonotic betacoronavirus that resembles SARS-CoV-like viruses found in bats. Coronavirus disease 2019 (COVID-19) caused by SARS-CoV-2 leads to respiratory failure and impairment of various organ systems. Further, the emergence of mutated SARS-CoV-2 variants increases the likelihood of COVID-19 vaccine failure and prolongation of the COVID-19 pandemic, resulting in nearly 500 million cases and more than six million deaths worldwide.

SARS-CoV-2 hijacks the host cellular signaling pathways and machinery for viral replication. Nevertheless, the molecular underpinnings of SARS-CoV-2 infection and pathogenesis are poorly understood. Moreover, the in-depth knowledge of molecular pathways of dysregulated signaling circuits might lead to new SARS-CoV-2 treatment targets.

The authors of the present work previously revealed the essential pathways for SARS-CoV-2 replication, including deoxyribonucleic acid (DNA)-damage response (DDR) pathways, using a library of kinase inhibitors. 

About the study

In the present study, the investigators hypothesized and assessed whether the conserved cellular architecture of the Hippo signaling pathway had a role in controlling SARS-CoV-2 multiplication and COVID-19 pathogenesis. This was due to the 1) involvement of the Hippo signaling pathway in immune response, inflammation, and tissue growth and 2) the complex nature of SARS-CoV-2-related immunopathogenesis mechanisms and cell injury.

The authors used SARS-CoV-2-infected lung samples, human primary lung air-liquid interface (ALI) cultures, and human cell models centered on pluripotent stem cell-derived cardiomyocytes (PSC-CMs) for the experiments. 

The researchers first performed the transcriptomic evaluation of ribonucleic acid sequencing (RNA-seq) data sets of lung samples from five SARS-CoV-2 patients to explore the pathophysiological effect of COVID-19 on the Hippo signaling system. The authors investigated the phosphorylation status of the Yes-associated protein (YAP) and transcriptional coactivator with postsynaptic density protein (PSD95), drosophila disc large tumor suppressor (Dlg1), and zonula occludens-1 protein (zo-1) (PDZ)-binding motif (TAZ) in SARS-CoV-2 patients and control lungs.

The apical surface of the ALI cultures was SARS-CoV-2-infected to assess the impact of viral infection on the Hippo system at a post-translational degree. SARS-CoV-2 parental strains from the Biodefense and Emerging Infections Research Resources Repository (BEI Resources) were used for infection experiments at the University of California, Los Angelis (UCLA) at a biosafety level 3 (BSL3) high-containment facility. Further, the Hippo signaling system in the cultured human airway epithelial cell line 3 (Calu-3) during SARS-CoV-2 infection with the Delta variant of concern (VOC) and parental strains was assessed. 

SARS-CoV-2 infection activates Hippo and antiviral STAT pathways in hPSC-CMs. (A) Confocal image analysis of SARS-CoV-2 (red) infected cardiomyocytes shows extensive damage to cTNT positive (green) cells, which undergo apoptotic cell death (green; cleaved caspase 3). Scale bar 5 μm.

SARS-CoV-2 infection activates Hippo and antiviral STAT pathways in hPSC-CMs. (A) Confocal image analysis of SARS-CoV-2 (red) infected cardiomyocytes shows extensive damage to cTNT positive (green) cells, which undergo apoptotic cell death (green; cleaved caspase 3). Scale bar 5 μm. n=6 independent experiments. (B) Western blot analyzes show activation of Hippo and STAT1 pathways. Phospho-YAP127 level is increased at 2 and 24 hpi upon SARS-CoV-2 infection. N=2 independent experiments. (C) Immunohistochemistry analysis of SARS-CoV-2 infected PSC-CMs at 24 hpi reveals cytoplasmic localization of YAP/TAZ and (D) increase in pYAP127 level. Scale bar 25 μm.

Results and discussions

The study results showed that during SARS-CoV-2 infection, 45 genes in the Hippo pathway were differentially controlled, among which 33 genes were upregulated, most likely owing to antiviral host response. A downstream Hippo signaling pathway transcriptional coactivator and Yes-associated protein (YAP) homolog, WWTR1/TAZ, was significantly downregulated in COVID-19.

SARS-CoV-2 genomes were detected in the virus-infected lungs. Moreover, the lungs of the COVID-19 patients demonstrated a superior level of phospho-YAP at Serine 127 (Ser127) position and inflammatory cellular infiltration relative to control lungs. The heightened phospho-YAP levels at Ser127 in protein samples were procured three- and six days post-infection (dpi), indicating the stimulation of the Hippo signaling pathway in COVID-19. The authors also observed a concurrent stimulation of the innate immune response, shown by an increase in phospho-TANK-binding kinase 1 (TBK1) at Ser172. 

SARS-CoV-2-infected lung ALI cultures showed that both mucus secreted and ciliated cells were infected at six dpi. Both SARS-CoV-2 Delta and parental infections in the Calu-3 cell cultures resulted in elevated phospho-YAP at Ser127. Additionally, the phospho-YAP (Ser127) protein clusters developed punctate structures in the cytoplasm, probably for potential degradation in the autophagosomes.

An active Hippo signaling pathway was observed in the cardiomyocyte systems infected with SARS-CoV-2. In addition, the authors found proof of the proviral activity of YAP/TAZ and the antiviral efficacy of large tumor suppressor 1 (LATS1) kinase. 

In addition, the results indicated that the pharmacological inhibition of mammalian sterile 20-like kinases 2 and 1 (MST2/1) enhances the vulnerability of lung and cardiac cells to COVID-19. Hence, LATS1/2 or MST1/2 loss of function mutations could probably elevate susceptibility to COVID-19 in humans.

Of note, treatment with verteporfin, a pharmacological YAP inhibitor, led to a decrease in the YAP/TAZ protein levels and SARS-CoV-2 multiplication at 48 hours post-infection in Calu-3 cells than in vehicle-treated cells.

Collectively, the data indicate that Hippo signaling has a direct antiviral function in SARS-CoV-2 infection and its pathogenesis, which could be addressed therapeutically.

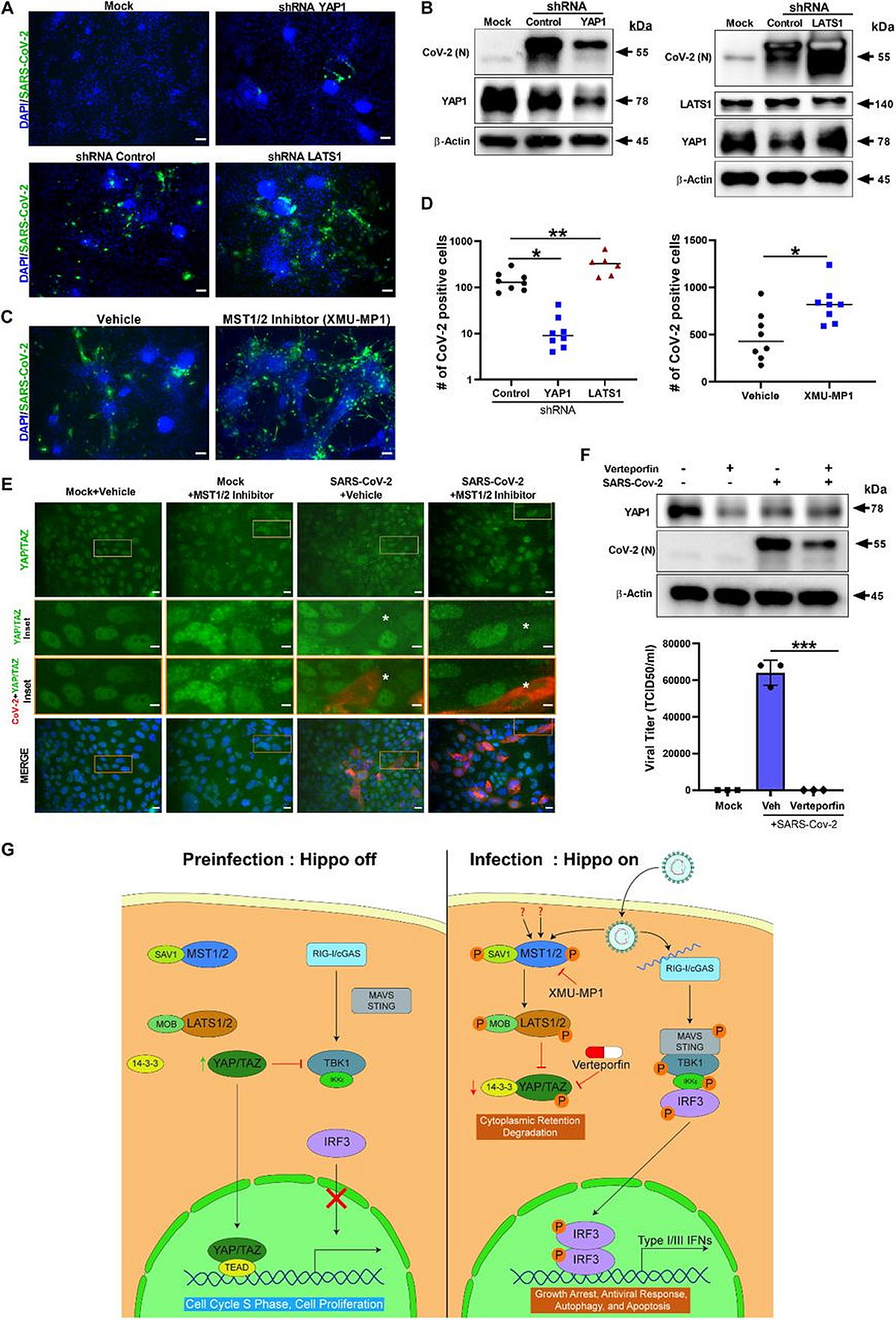
ShRNA-mediated knockdown and pharmacological modulation of SARS-CoV-2 replication. (A) IHC analysis of shRNA-mediated knockdown of YAP1 and LATS1 specific shRNAs showed efficiently reduced or increased SARS-CoV-2 replication (green) relative to shRNA control, respectively in hPSC-CMs. Scale bar 50 μm. (B) Western blot analysis of shRNA-mediated knockdown of YAP1 and LATS1 respective protein expression. (Con: Control shRNA). (C) IHC images of XMU-MP-1 (MST1/2 inhibitor) and vehicle treated hPSC-CMs are shown. Note: XMU-MP-1 increased SARS-CoV-2 replication (green) in hPSC-CM. (D) Graphs depict quantification of SARS-CoV-2 positive cells in infected hPSC-CM respective to panels A and C. Student T-test. **P >0.001.

ShRNA-mediated knockdown and pharmacological modulation of SARS-CoV-2 replication. (A) IHC analysis of shRNA-mediated knockdown of YAP1 and LATS1 specific shRNAs showed efficiently reduced or increased SARS-CoV-2 replication (green) relative to shRNA control, respectively in hPSC-CMs. Scale bar 50 μm. (B) Western blot analysis of shRNA-mediated knockdown of YAP1 and LATS1 respective protein expression. (Con: Control shRNA). (C) IHC images of XMU-MP-1 (MST1/2 inhibitor) and vehicle treated hPSC-CMs are shown. Note: XMU-MP-1 increased SARS-CoV-2 replication (green) in hPSC-CM. (D) Graphs depict quantification of SARS-CoV-2 positive cells in infected hPSC-CM respective to panels A and C. Student T-test. **P >0.001. n=2 independent experiments. (E) IHC Images show YAP/TAZ protein (green) and SARS-CoV-2 Spike (red) in Calu-3cells. Note, MST1/2 inhibitor treated Calu-3 cells have higher number of infected cells. Inset and white asterisk hovers infected cells showing depletion of YAP/TAZ. Scale bar: 25 μm. Inset scale bar 10 μm. (F) Western blot analysis of Calu-3 cells treated with Verteporfin (1μM) and SARS-CoV-2 infection. Drug treatment resulted in reduction in SARS-CoV-2 infection. Graph shows the viral titer (TCID50/ml) measurement of infected as well as treated Calu-3 culture supernatant(representative data from two independent experiments) (G) Schematic diagram of our hypothetical model integrating Hippo and TBK1 signaling pathways during preinfection (Hippo off) and SARS-CoV-2 infection states (Hippo on). c-GAS, cyclic GMP-AMP synthase; IKKe, inhibitor of nuclear factor kappa B kinase subunit epsilon; MAVS, mitochondrial antiviral-signaling protein; RIG-I, retinoic acid-inducible gene I protein; STING, stimulator of interferon response cGAMP interactor 1; TEAD, TEA domain transcription factors.

Conclusions

The study findings unraveled that the evolutionarily conserved Hippo signaling pathway plays a vital role in the pathogenesis of SARS-CoV-2 infection. In the in vitro cultures and lungs, SARS-CoV-2 infection activated the Hippo signaling system. The Hippo pathway was stimulated by both the SARS-CoV-2 Delta VOC and parental strain infections. In addition, SARS-CoV-2 replication was considerably boosted after gene knockdown and chemical inhibition of upstream kinases LATS1 and MST1/2, marking their antiviral functions. Verteporfin, a pharmacological inhibitor of YAP, the Hippo pathway downstream transactivator, considerably hindered SARS-CoV-2 replication. 

Notably, the researchers stated that 1) further mechanistic experiments are necessary to delineate the base of the Hippo pathway function in antiviral responses to RNA viruses and 2) preclinical animal efficacy and safety evaluations of verteporfin treatment for SARS-CoV-2 infection are required in the future.

Overall, the present work showed that Hippo signaling has a direct antiviral function in SARS-CoV-2 infection and offered a new option for pharmacologically targeting this pathway to treat COVID-19.

This news article was a review of a preliminary scientific report that had not undergone peer-review at the time of publication. Since its initial publication, the scientific report has now been peer reviewed and accepted for publication in a Scientific Journal. Links to the preliminary and peer-reviewed reports are available in the Sources section at the bottom of this article. View Sources

Journal references:

Article Revisions

  • May 12 2023 - The preprint preliminary research paper that this article was based upon was accepted for publication in a peer-reviewed Scientific Journal. This article was edited accordingly to include a link to the final peer-reviewed paper, now shown in the sources section.
Shanet Susan Alex

Written by

Shanet Susan Alex

Shanet Susan Alex, a medical writer, based in Kerala, India, is a Doctor of Pharmacy graduate from Kerala University of Health Sciences. Her academic background is in clinical pharmacy and research, and she is passionate about medical writing. Shanet has published papers in the International Journal of Medical Science and Current Research (IJMSCR), the International Journal of Pharmacy (IJP), and the International Journal of Medical Science and Applied Research (IJMSAR). Apart from work, she enjoys listening to music and watching movies.

Citations

Please use one of the following formats to cite this article in your essay, paper or report:

  • APA

    Susan Alex, Shanet. (2023, May 12). Scientists find critical role for Hippo signaling pathway in COVID-19 pathogenesis. News-Medical. Retrieved on January 19, 2026 from https://www.appetitewellbeing.com/news/20220411/Scientists-find-critical-role-for-Hippo-signaling-pathway-in-COVID-19-pathogenesis.aspx.

  • MLA

    Susan Alex, Shanet. "Scientists find critical role for Hippo signaling pathway in COVID-19 pathogenesis". News-Medical. 19 January 2026. <https://www.appetitewellbeing.com/news/20220411/Scientists-find-critical-role-for-Hippo-signaling-pathway-in-COVID-19-pathogenesis.aspx>.

  • Chicago

    Susan Alex, Shanet. "Scientists find critical role for Hippo signaling pathway in COVID-19 pathogenesis". News-Medical. https://www.appetitewellbeing.com/news/20220411/Scientists-find-critical-role-for-Hippo-signaling-pathway-in-COVID-19-pathogenesis.aspx. (accessed January 19, 2026).

  • Harvard

    Susan Alex, Shanet. 2023. Scientists find critical role for Hippo signaling pathway in COVID-19 pathogenesis. News-Medical, viewed 19 January 2026, https://www.appetitewellbeing.com/news/20220411/Scientists-find-critical-role-for-Hippo-signaling-pathway-in-COVID-19-pathogenesis.aspx.

Comments

The opinions expressed here are the views of the writer and do not necessarily reflect the views and opinions of News Medical.
Post a new comment
Post

Sign in to keep reading

We're committed to providing free access to quality science. By registering and providing insight into your preferences you're joining a community of over 1m science interested individuals and help us to provide you with insightful content whilst keeping our service free.

or

While we only use edited and approved content for Azthena answers, it may on occasions provide incorrect responses. Please confirm any data provided with the related suppliers or authors. We do not provide medical advice, if you search for medical information you must always consult a medical professional before acting on any information provided.

Your questions, but not your email details will be shared with OpenAI and retained for 30 days in accordance with their privacy principles.

Please do not ask questions that use sensitive or confidential information.

Read the full Terms & Conditions.

You might also like...
Azelastine nasal spray prevents COVID-19 and rhinovirus infections