Cannabinoid receptor agonist shows potential protective effect on SARS-CoV-2-infected human heart cells

As scientists continue to search for effective antidotes to direct and indirect damage caused by the novel severe acute respiratory syndrome coronavirus 2 (SARS-CoV-2), a new preprint research paper posted to the bioRxiv* server demonstrates the potential of cannabinoid receptor agonists to alleviate myocardial damage in this condition even in the absence of any inhibitory effect on viral infection as such.

The features of SARS-CoV-2 infection

The SARS-CoV-2 virus appears to be a primarily respiratory virus, but it also brings about many other effects such as neurological signs and symptoms, gut symptoms, and cardiovascular features.

The virus uses the host cell membrane angiotensin-converting enzyme 2 (ACE2) as its entry receptor. ACE2 is expressed at high levels on cardiac muscle cells in patients who already have cardiovascular disease. Moreover, the virus was found to infect cardiomyocytes derived from induced pluripotent stem cells (iPSCs), called hiPSC-CMs.

Many studies have shown diffuse myocardial damage and inflammation with infiltration by immune cells. Moreover, hiPSC-CMs show a higher expression of inflammatory genes such as IL-6, IL-8, and TNF-α. The resulting flood of inflammatory cytokines leads to changes in the heart muscle cells, such as arrhythmias, hypertrophy, cell death, and the transformation of fibroblasts into myofibroblasts.

Signs of cardiac muscle injury include high levels of creatine kinase and lactate dehydrogenase activity (LDH). The current study focuses on a class of drugs that can modulate these harmful effects in infected patients and help treat patients with severe COVID-19, including cardiovascular damage.

Cannabinoids and inflammation

The source of these drugs is the cannabis plant (Cannabis sativa), of hoary origin. It yields a number of pharmacological compounds such as phytocannabinoids, including delta-9-Tetrahydrocannabinol (THC), a highly psychoactive agent. Endocannabinoids and synthetic cannabinoids are also of great interest.

This news article was a review of a preliminary scientific report that had not undergone peer-review at the time of publication. Since its initial publication, the scientific report has now been peer reviewed and accepted for publication in a Scientific Journal. Links to the preliminary and peer-reviewed reports are available in the Sources section at the bottom of this article. View Sources

The latter includes WIN 55,212–2 (WIN), a mixed CB1/CB2 agonist, is a compound with reported inhibitory effects on the expression of the HIV-1 virus in vitro. Cannabinoids have also been found to act on cannabinoid receptors type 1 (CB1R) and/or type 2 (CB2R) to reduce ACE2 expression in a range of epithelia in vitro and also have anti-inflammatory properties.

In earlier research, WIN was found to reduce microglial activation following lipopolysaccharide (LPS) exposure, decrease the levels of TNF-α and IL-6 in plasma, and reduce inflammation in lung epithelial cells treated with TNF-α, while enhancing inflammatory activity in macrophages. High levels of cannabinoids prevented inflammation in epithelia incubated with TNF-α and IFN-γ.

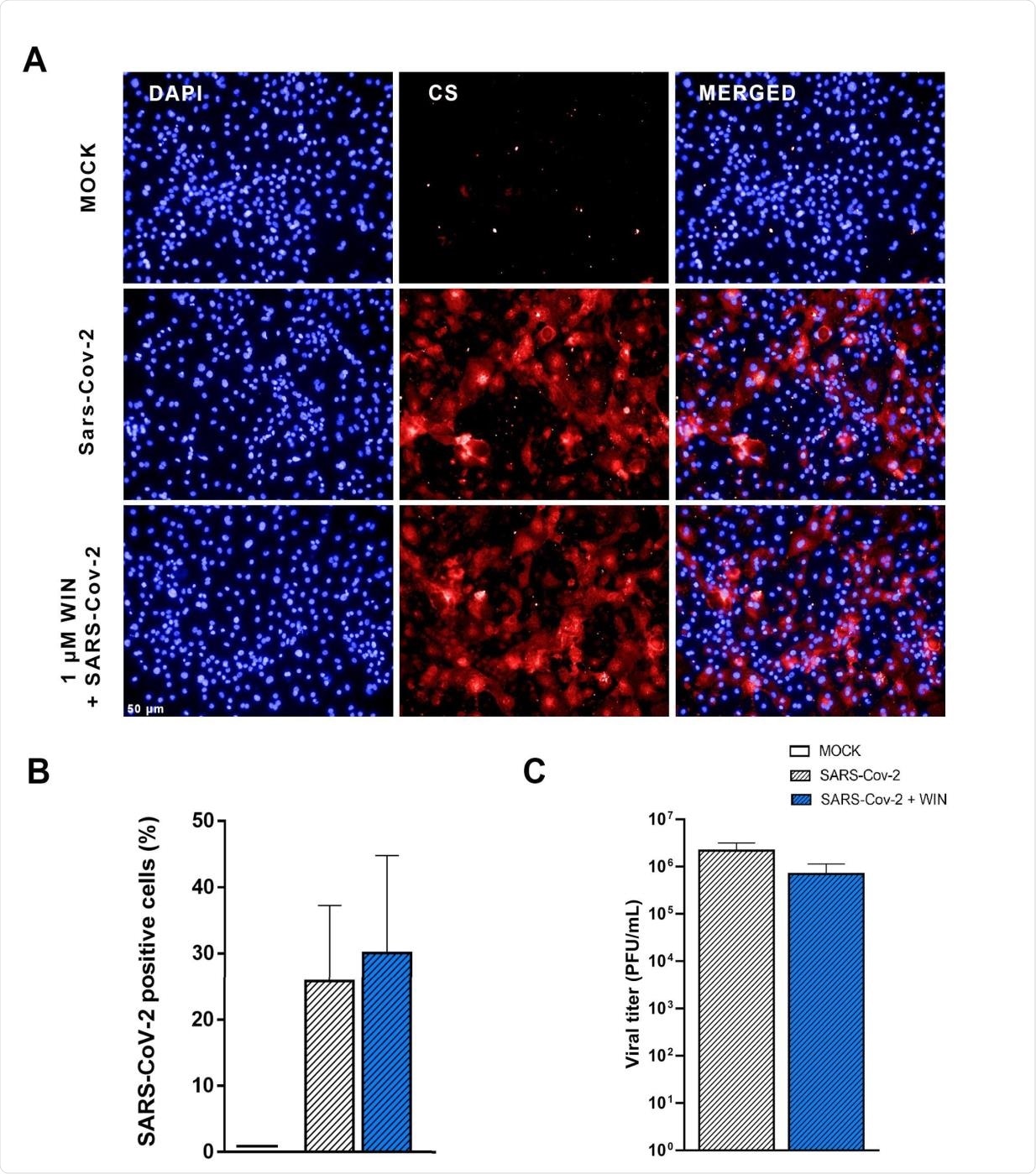
WIN does not reduce ACE2 expression

The scientists found that WIN does not affect the expression of ACE2 on hiPSC-CMs that express CB1R. Neither does this molecule prevent or reduce SARS-CoV infection by any ACE2-independent mechanism. WIN did not lead to a significant reduction in SARS-CoV-2 replication either.

WIN does not reduce SARS-CoV-2 infection and replication in hiPSC-CMs. (A) Immunomicrographs of MOCK and SARS-CoV-2-infected hiPSC-CM pre-treated or not with 1 μM WIN for 24 hours. hiPSC-CM were immunostained for SARS-CoV-2 convalescent serum (CS) (red) and counterstained with DAPI (blue) at 48h post-infection. Scale bar: 50 μm. (B) Percentage of CS positive cells. CS immunoreactivity was comparable between treated (30±15%) and untreated (26±12%) hiPSC-CM. (C) Viral titer quantification by plaque forming units assay using the supernatants of the SARS-CoV-2 infected hiPSC-CMs. Viral titer was comparable between treated (6.99 × 105±4.39 × 105 PFU/mL) and untreated (2.18 × 106±9.96 × 105 PFU/mL) hiPSC-CM. Error bars represent standard errors of the means (SEMs) from three independent experiments.
WIN does not reduce SARS-CoV-2 infection and replication in hiPSC-CMs. (A) Immunomicrographs of MOCK and SARS-CoV-2-infected hiPSC-CM pre-treated or not with 1 μM WIN for 24 hours. hiPSC-CM were immunostained for SARS-CoV-2 convalescent serum (CS) (red) and counterstained with DAPI (blue) at 48h post-infection. Scale bar: 50 μm. (B) Percentage of CS positive cells. CS immunoreactivity was comparable between treated (30±15%) and untreated (26±12%) hiPSC-CM. (C) Viral titer quantification by plaque forming units assay using the supernatants of the SARS-CoV-2 infected hiPSC-CMs. Viral titer was comparable between treated (6.99 × 105±4.39 × 105 PFU/mL) and untreated (2.18 × 106±9.96 × 105 PFU/mL) hiPSC-CM. Error bars represent standard errors of the means (SEMs) from three independent experiments.

WIN reduces inflammatory cytokines

Severe COVID-19 is thought to result from dysregulated inflammatory immune responses leading to excessive levels of inflammatory cytokines in the systemic circulation, leading to multi-organ damage. As such, the study found that WIN prevented high levels of cytokine release in infected cells exposed to WIN, relative to either controls or infected cells.

WIN reduces injury markers

The SARS-CoV-2 infection leads to apoptosis in hiPSC-CMs, leading to plasma membrane damage and the leakage of LDH. Thus, high levels of this molecule act as an injury marker. However, treatment with WIN is found to reduce LDH levels in SARS-CoV-2 infected cells compared to non-treated infected cells, though not to baseline levels.

What are the implications?

The study explored the potential for cannabinoids to prevent and treat COVID-19 by virtue of their known anti-inflammatory, cell-protective and antiviral properties. The findings show that the synthetic cannabinoid WIN reduces cell damage following infection by SARS-CoV-2 in hiPSC-CMs.

WIN also reduced cytokine release, already low, from cardiomyocytes infected with this virus.

This is the first study showing anti-inflammatory and protective properties of a cannabinoid agonist in hiPSC-CMs infected with SARS-CoV-2.”

The failure to downregulate ACE2 levels in infected hiPSC-CMs could be due to the protective role of ACE2 on cardiovascular health. The extensively expressed CB1 receptor failed to show any association with reduced infection or viral titer after WIN binding in hiPSC-CMs.

The absence of CB2 expression on hiPSC-CMs may explain why WIN could not modulate SARS-CoV-2 infection or replication in these cells.

When exposed to stress, cardiac immune cells and fibroblasts are the chief cells engaged in producing inflammatory cytokines, but cardiac muscle cells also play a role. This study confirmed that hiPSC-CMs released IL-6, IL-8, and TNF-α at higher levels following SARS-CoV-2 infection.

This could be due to the lack of oxygen due to the respiratory depression caused by lung damage in COVID-19 and uncontrolled systemic inflammation. As shown in earlier research involving Trypanosoma cruzi infection of heart muscle, local inflammatory cytokine release could also contribute.

WIN was associated with lower levels of all three cytokines released from infected hiPSC-CMs, supporting similar findings in other tissues exposed to toxic proteins. Thus, WIN appears to have anti-inflammatory and protective properties on cardiac cells infected with the virus.

While other receptors such as TRP (transient receptor potential channel) family may be involved in WIN’s reduction of LDH levels, the high affinity for CB1 receptors shown by WIN indicates that these receptors are primarily involved in LDH activity reduction.

TRP modulation by WIN is observed only with high WIN levels, at tenfold the concentrations used in the current study, which supports the role of CB1 receptors rather than TRP in modulating LDH activity.

The findings support the anti-inflammatory and protective effect of cannabinoids, mediated by the CB1 receptor. This in vitro cardiac myocyte model should be followed up with more advanced studies to explore the potential clinical applications of cannabinoids in preventing heart muscle damage in SARS-CoV-2.

This news article was a review of a preliminary scientific report that had not undergone peer-review at the time of publication. Since its initial publication, the scientific report has now been peer reviewed and accepted for publication in a Scientific Journal. Links to the preliminary and peer-reviewed reports are available in the Sources section at the bottom of this article. View Sources

Journal references:

Article Revisions

  • Apr 5 2023 - The preprint preliminary research paper that this article was based upon was accepted for publication in a peer-reviewed Scientific Journal. This article was edited accordingly to include a link to the final peer-reviewed paper, now shown in the sources section.
Dr. Liji Thomas

Written by

Dr. Liji Thomas

Dr. Liji Thomas is an OB-GYN, who graduated from the Government Medical College, University of Calicut, Kerala, in 2001. Liji practiced as a full-time consultant in obstetrics/gynecology in a private hospital for a few years following her graduation. She has counseled hundreds of patients facing issues from pregnancy-related problems and infertility, and has been in charge of over 2,000 deliveries, striving always to achieve a normal delivery rather than operative.

Citations

Please use one of the following formats to cite this article in your essay, paper or report:

  • APA

    Thomas, Liji. (2023, April 05). Cannabinoid receptor agonist shows potential protective effect on SARS-CoV-2-infected human heart cells. News-Medical. Retrieved on January 17, 2026 from https://www.appetitewellbeing.com/news/20210223/Cannabinoid-receptor-agonist-shows-potential-protective-effect-on-SARS-CoV-2-infected-human-heart-cells.aspx.

  • MLA

    Thomas, Liji. "Cannabinoid receptor agonist shows potential protective effect on SARS-CoV-2-infected human heart cells". News-Medical. 17 January 2026. <https://www.appetitewellbeing.com/news/20210223/Cannabinoid-receptor-agonist-shows-potential-protective-effect-on-SARS-CoV-2-infected-human-heart-cells.aspx>.

  • Chicago

    Thomas, Liji. "Cannabinoid receptor agonist shows potential protective effect on SARS-CoV-2-infected human heart cells". News-Medical. https://www.appetitewellbeing.com/news/20210223/Cannabinoid-receptor-agonist-shows-potential-protective-effect-on-SARS-CoV-2-infected-human-heart-cells.aspx. (accessed January 17, 2026).

  • Harvard

    Thomas, Liji. 2023. Cannabinoid receptor agonist shows potential protective effect on SARS-CoV-2-infected human heart cells. News-Medical, viewed 17 January 2026, https://www.appetitewellbeing.com/news/20210223/Cannabinoid-receptor-agonist-shows-potential-protective-effect-on-SARS-CoV-2-infected-human-heart-cells.aspx.

Comments

The opinions expressed here are the views of the writer and do not necessarily reflect the views and opinions of News Medical.
Post a new comment
Post

Sign in to keep reading

We're committed to providing free access to quality science. By registering and providing insight into your preferences you're joining a community of over 1m science interested individuals and help us to provide you with insightful content whilst keeping our service free.

or

While we only use edited and approved content for Azthena answers, it may on occasions provide incorrect responses. Please confirm any data provided with the related suppliers or authors. We do not provide medical advice, if you search for medical information you must always consult a medical professional before acting on any information provided.

Your questions, but not your email details will be shared with OpenAI and retained for 30 days in accordance with their privacy principles.

Please do not ask questions that use sensitive or confidential information.

Read the full Terms & Conditions.

You might also like...
A single immune protein may help explain why kidney and heart disease often develop together